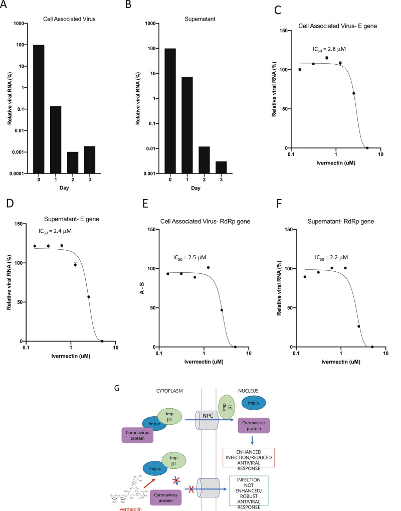
- Monash Biomedicine Discovery Institute의 Kylie Wagstaff 박사 는 이버멕틴(Ivermectin) 약물이 48 시간 이내에 세포 배양에서 SARS-CoV-2 바이러스의 성장을 멈추게했다고 밝혔습니다.
(SARS 바이러스와 코로나19 바이러스는 같은 코로나바이러스 종류로 유사성이 상당히 깊습니다.)
- 이버멕틴(Ivermectin)은 FDA에서 승인한 항기생충 약물입니다. 이 의미는 인간에게 비교적 안전성이 확보된 약물이라는 것입니다. 또 이버멕틴(Ivermectin)은 HIV, 뎅기열, 인플루엔자 및 Zika 바이러스를 포함한 광범위한 바이러스에 대해 시험관 환경에서 효과적입니다.
- 실험실 환경에서 효과가있는 것으로 보이지만, Ivermectin은 인간 투여에 안전한 수준에서 약물의 효과를 확인할 때까지 COVID-19를 위해 인체에서 사용할 수 없습니다. 오용, 남용은 금물입니다.

-출처: Monash University
구충제에 대한 전반적 지식이 궁금하다면 제 블로그의 다른 글을 참고하세요.
구충제
기생충이란? 기생하여 살아가는 진핵세포 생물을 통칭합니다. 진핵세포란 분류의 한 종류로 핵막이 있습니다. 세균은 원핵세포이고 바이러스는 다른 부류입니다. 즉, 세균과 바이러스는 기생충이 아닙니다. 기생충..
goodpharm.tistory.com
2020/02/26 - [약학과 건강] - 알벤다졸 & 펜벤다졸
알벤다졸 & 펜벤다졸
구충제의 성분인 알벤다졸(albendazole)에 대해 알아보고 얼마전 큰 이슈가 됐던 동물 구충제인 펜벤다졸(Fenbendazole)과 비교하여 다뤄보겠습니다. 1. 화학구조 알벤다졸(albendazole)의 구조와 화학식명입니다..
goodpharm.tistory.com
'약학과 건강' 카테고리의 다른 글
| 손씻기(Hand washing)의 중요성 (0) | 2020.04.09 |
|---|---|
| 가장 많이 팔리는 약은? (1) | 2020.04.07 |
| 헬리코박터 파일로리(Helicobacter pylory) 균 검사와 치료 (1) | 2020.04.06 |
| 구충제 (0) | 2020.03.30 |
| 구내염 (1) | 2020.03.29 |